020-87026501
仪德-透过新闻视角带您认识不一样的仪德

热门关键词: 斯派克光谱仪 光谱仪 手持式光谱仪 手持光谱仪 直读光谱仪 运动粘度计 便携式光谱仪

国务院印发通知今年起开展第三次全国土壤普查

返回列表 来源: 仪德 发布日期: 2022.02.17
为全面掌握我国土壤资源情况,国务院日前印发通知,决定自2022年起开展第三次全国土壤普查。现将有关事项通知如下:

一、普查总体要求

以习近平新时代中国特色社会主义思想为指导,全面贯彻党的十九大和十九届历次全会精神,弘扬伟大建党精神,完整、准确、全面贯彻新发展理念,加快构建新发展格局,推动高质量发展,遵循全面性、科学性、专业性原则,衔接已有成果,按照“统一领导、部门协作、分级负责、各方参与”的要求,全面查明查清我国土壤类型及分布规律、土壤资源现状及变化趋势,真实准确掌握土壤质量、性状和利用状况等基础数据,提升土壤资源保护和利用水平,为守住耕地红线、优化农业生产布局、确保国家粮食安全奠定坚实基础,为加快农业农村现代化、全面推进乡村振兴、促进生态文明建设提供有力支撑。

二、普查对象与内容

普查对象为全国耕地、园地、林地、草地等农用地和部分未利用地的土壤。其中,林地、草地重点调查与食物生产相关的土地,未利用地重点调查与可开垦耕地资源相关的土地,如盐碱地等。

普查内容为土壤性状、类型、立地条件、利用状况等。其中,性状普查包括野外土壤表层样品采集、理化和生物性状指标分析化验等;类型普查包括对主要土壤类型的剖面挖掘观测、采样化验等;立地条件普查包括地形地貌、水文地质等;利用状况普查包括基础设施条件、植被类型等。

三、普查时间安排

2022年,完成工作方案编制、技术规程制定、工作平台构建、外业采样点规划布设、普查试点,开展培训和宣传等工作,启动并完成全国盐碱地普查。

2023—2024年,组织开展多层级技术实训指导,完成外业调查采样和内业测试化验,开展土壤普查数据库与样品库建设,形成阶段性成果。外业调查采样时间截至2024年11月底。

2025年上半年,完成普查成果整理、数据审核,汇总形成第三次全国土壤普查基本数据;下半年,完成普查成果验收、汇交与总结,建成土壤普查数据库与样品库,形成全国耕地质量报告和全国土壤利用适宜性评价报告。

四、普查组织实施

土壤普查是一项重要的国情国力调查,涉及范围广、参与部门多、工作任务重、技术要求高。为加强组织领导,成立国务院第三次全国土壤普查领导小组(以下简称领导小组),负责普查组织实施中重大问题的研究和决策。领导小组办公室设在农业农村部,负责普查工作的具体组织和协调。领导小组成员单位要各司其职、各负其责、通力协作、密切配合,加强技术指导、信息共享、质量控制、经费物资保障等工作。各省级人民政府是本地区土壤普查工作的责任主体,要加强组织领导、系统谋划、统筹推进,确保高质量完成普查任务。地方各级人民政府要成立相应的普查领导小组及其办公室,负责本地区普查工作的组织实施。各省(自治区、直辖市)按照统一要求,结合本地区实际编制实施方案,报领导小组办公室备案。

五、普查经费保障

本次土壤普查经费由中央财政和地方财政按承担的工作任务分担。中央负责全国技术规程制定、平台系统构建、工作底图制作、采样点规划布设等;负责国家层面的技术培训、专家指导服务、内业测试化验结果抽查校核、数据分析和成果汇总等。地方负责本区域的外业调查采样、内业测试化验、技术培训、专家指导服务、数据分析和成果汇总等。地方各级人民政府要根据工作进度安排,将经费纳入相应年度预算予以保障,并加强监督审计。各地可按规定统筹现有资金渠道支持土壤普查相关工作。

六、普查工作要求

各地要加强专家技术指导、专业技术人员配置、普查队伍培训,确保土壤普查专业化、标准化、规范化。要强化质量控制,建立普查工作质量管理体系和普查数据质量追溯机制,层层压实责任。各级普查机构及其工作人员必须严格按要求报送普查数据,确保数据真实、准确、完整。任何地方、部门、单位和个人都不得虚报、瞒报、拒报、迟报,不得弄虚作假和篡改普查数据。各地区、各有关部门要充分利用全国统一的土壤普查工作平台等现代化技术手段,提高信息化水平,科学、规范、高效推进普查工作。用好报刊、广播、电视、互联网等媒体,广泛宣传土壤普查的重要意义和要求,为普查工作顺利开展营造良好社会氛围。


国务院
2022年1月29日

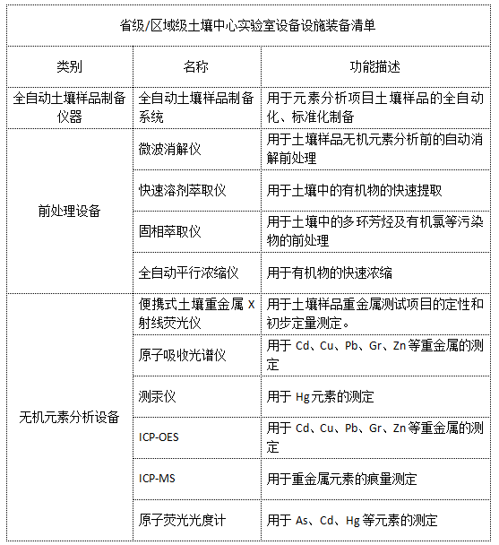
通知指出,此次普查将全面查明查清我国土壤类型及分布规律、土壤资源现状及变化趋势,真实准确掌握土壤质量、性状和利用状况等基础数据,提升土壤资源保护和利用水平。据悉,其中土壤污染状况调查及相关监测评估或是至关重要的一环,将涉及大量分析检测与仪器配置等相关工作。省级/区域级土壤中心实验室设备设施装备清单中涉及了前处理设备和无机元素分析设备:

省级区域级土壤中心实验室设备设施装备清单

【相关推荐】

全国服务热线

020-87026500
020-87026501

广州仪德精密科学仪器股份有限公司 版权所有GUANGZHOU YIDE PRECISION SCIENTIFIC INSTRUMENTS CO., LTD.

公司地址:广州市黄埔区开创大道1936号萝岗奥园广场1016-1017室
备 案 号 :粤ICP备09106369号
      

华体会(中国)一站式服务平台方式contact US

  • 电话:020-87026500/01
  • 传真:020-87026502
  • 邮箱:info@yidekeyi.com
  • 扫一扫 微信二维码

粤公网安备 44010602008489号